威尼斯7798cc
明德主页
|
融合服务门户
|
图书馆
|
校长、书记信箱
|
EN
|
首页
关于我们
学院简介
学院环境
教师风采
国际交流
国际项目
学院动态
学院新闻
通知公告
招生信息
自主招生项目
统招专科生项目
统招本科生项目
招生简章
校园生活
学生活动
毕业风采
校友园地
优秀校友
首页
关于我们
学院简介
学院环境
教师风采
国际交流
国际项目
学院动态
学院新闻
通知公告
招生信息
自主招生项目
统招专科生项目
统招本科生项目
招生简章
校园生活
学生活动
毕业风采
校友园地
优秀校友
招生信息
自主招生项目
统招专科生项目
统招本科生项目
招生简章
招生简章
当前位置:
首页
>
招生信息
>
招生简章
> 正文
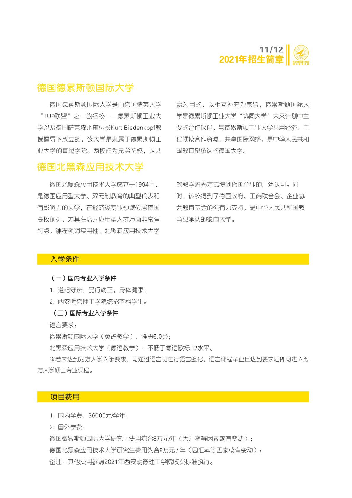
威尼斯7798cc国际教育学院2021年招生简章
发布时间:2021-06-26
作者:张凯媛
来源:国际教育学院公众号
点击:次
上一条:威尼斯7798cc2022年国际合作项目招生简章